CopyRight © 2015-2025 深圳市象塔科技有限公司
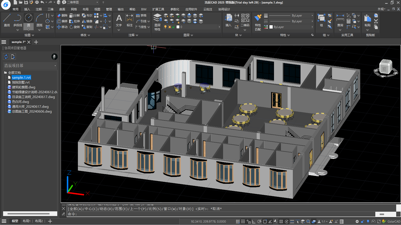
cad制图软件是一款非常好用的办公软件,cad制图软件最新客户端之中用户可以使用该软件用来制作各种行业的CAD设计图,让用户可以清楚的看清所有的规划,并且轻松的完成各种图纸的2D、3D的图样转换。
cad制图软件有着非常不错的CAD操作方式,该软件以中文语言来操作整个软件,在软件之中可以进行多种图样制作方式,也可以直接使用文件来设计好多个设计图,让图片可以以2D或者3D的方式呈现出来。
深度兼容替代:
作为可完美平替 AutoCAD 的国产软件,浩辰 CAD 深度兼容 CAD 文件格式,保障老旧或复杂图纸无缝打开编辑,让用户轻松延续原有工作习惯。
全能高效体验:
具备易学易用特性,功能覆盖二维制图与三维建模;凭借自研图形引擎实现极速稳定运行;云端协同支持团队实时共享图纸、在线修改,打破协作壁垒。
广泛行业应用:
CAD 系列成熟稳定,全球超 1 亿用户,在土木建筑、水利水电、能源化工、机械制造、航空航天等多行业,均为核心设计工具。
全场景生态赋能:
从 PC 端延伸至移动端、网页端,实现各终端数据模型上云互通,提供多场景 CAD 设计与云应用解决方案,推动设计工作智能化、协同化发展 。











安全下载



