CopyRight © 2015-2025 深圳市象塔科技有限公司
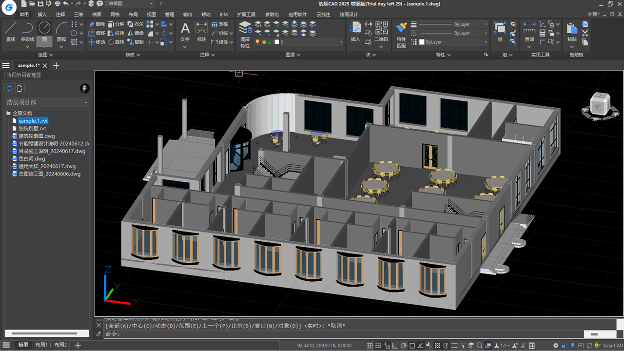
cad三维建模软件是一款功能非常强大的办公软件,cad三维建模软件最新正版之中用户可以使用该软件快速进行设计图的三维样式的建模展示,该软件可以直接制作三维空间模型,并且根据数据来制作等比例大小的图形。
cad三维建模软件制作的三维图形是可以进行360度全方位查看的,并且做出的图形是和设计图数据是等比例大小的,用户可以更直观的查看模型,有了该模型就可以更好的看出平面图形的瑕疵之处了。
完美替代与兼容:
作为国产 CAD 软件,该软件可完美平替 AutoCAD,深度兼容各类 CAD 文件格式,老旧图纸与不同版本文件均可无障碍读取、编辑,实现设计资源高效利用。
卓越功能与体验:
秉持易学易用理念,操作逻辑贴合国人习惯;功能全面覆盖二维制图与三维建模;自主引擎保障极速稳定运行,云端协同打破异地协作壁垒。
广泛认可与应用:
软件成熟稳定,全球用户超 1 亿,在土木建筑、水利水电、机械制造等多行业发挥重要作用,助力各领域设计创新。











安全下载



