CopyRight © 2015-2025 深圳市象塔科技有限公司
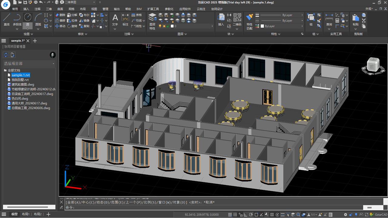
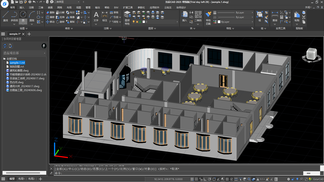
建筑cad软件是一款在工作之中帮助非常大的办公软件,建筑cad软件客户端之中用户可以使用该软件进行各类房间的设计,在该软件之中提供了多种文件的内容设计模板,在完全进行设计之后可以直接进行保存。
建筑cad软件之中用户可以轻松进行2D和3D的建模以及画图,在软件之中提供多种工具,可以让用户快速进行内容的制作,让用户可以在软件之中获得更简单的工作方式,以此提高效率。
自主核心技术突破:
作为国产 2D CAD 平台软件,凭借 30 年持续研发的自主核心技术,打破国外垄断,实现从 “跟跑” 到 “领跑”。
卓越性能与兼容:
深度兼容各版本 CAD 文件格式,自主图形引擎保障运行速度快、稳定性强,关键指标超越国外竞品。
丰富创新功能:
针对多行业设计痛点,开发超 100 种创新功能,涵盖建筑、机械、电气等领域,提升设计智能化水平。
全场景应用升级:
从单一设计工具发展为协同设计平台,实现 PC 端到多终端跨平台覆盖,提供灵活高效的数字化协作体验。











安全下载



